罪犯李東陽,男,1986年2月28日生,漢族,初中文化,住河南省泌陽縣。罪犯李東陽因犯敲詐勒索罪,于2025年8月28日被我院判處有期徒刑四年,并處罰金人民幣四萬元。案件生效后,罪犯李東陽以其患有高血壓為由向本院申請暫予監外執行,本院已立案受理,現將基本情況予以公示,病歷診斷資料詳見附件。如有意見反饋,請于公示之日起三日內向我院提出。

聯系電話:0512-52802053

聯系地址:江蘇省常熟市新世紀大道85號

李東陽住院病案2.jpg

李東陽住院病案1.jpg

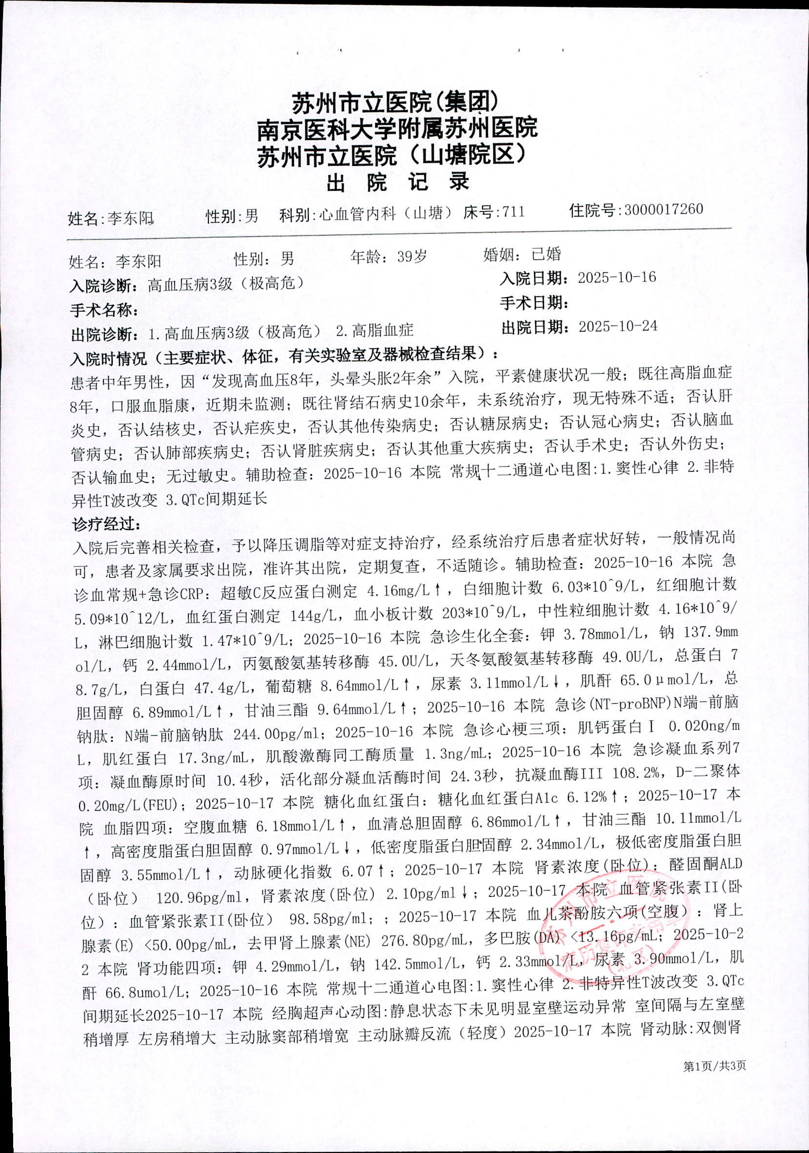
李東陽出院記錄1.jpg

李東陽入院記錄1.jpg

李東陽出院記錄2.jpg

李東陽入院記錄2.jpg

李東陽出院記錄3.jpg

李東陽暫予監外執行申請書.jpg